首页
关于我们
企业概述
项目介绍
大事记
荣誉证书
领导关怀
联系我们
新闻中心
政策通知
软式器材
课程体系
教师培训
竞赛活动
概述
赛事公告
历届赛事
视频中心
学前系列
400-690-0586
当前位置:
首页
>
新闻中心
>
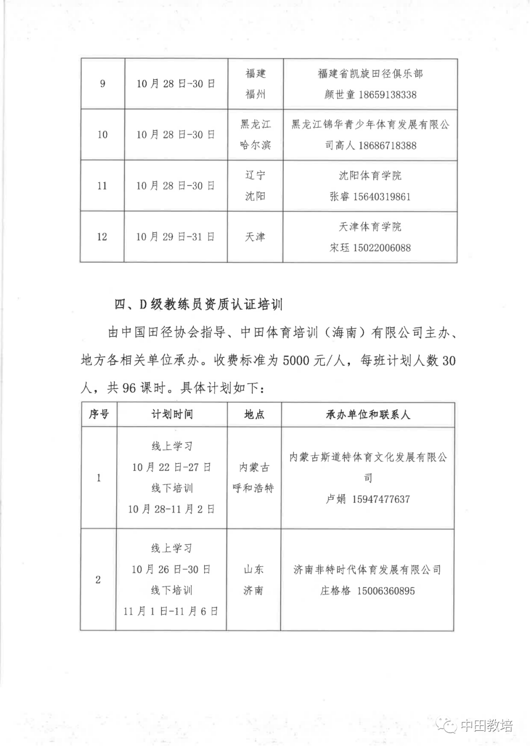
于举办2022年10月中国田径协会E级和D级教练员培训计划的通知
于举办2022年10月中国田径协会E级和D级教练员培训计划的通知
时间:2022-10-13
来源:
分享至:
上一篇:
芜湖市繁昌区繁阳镇城关三小举行少儿趣味田径项目培训
下一篇:
帮乡村孩子圆一个体育梦!田联阳光快乐运动少儿趣味田径包,助力孩子梦想成真!
返回列表