首页
关于我们
企业概述
项目介绍
大事记
荣誉证书
领导关怀
联系我们
新闻中心
政策通知
软式器材
课程体系
教师培训
竞赛活动
概述
赛事公告
历届赛事
视频中心
学前系列
400-690-0586
当前位置:
首页
>
新闻中心
>
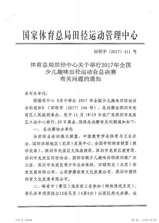
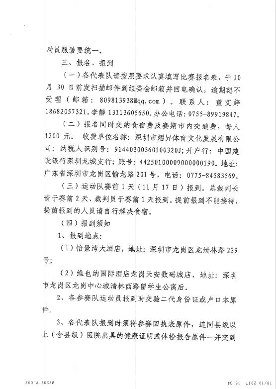
体育总局田径中心关于举行2017年全国少儿趣味田径运动会总决赛有关问题的通知
体育总局田径中心关于举行2017年全国少儿趣味田径运动会总决赛有关问题的通知
时间:2017-10-20
来源:田联阳光
分享至:
上一篇:
关于举办江苏省少儿趣味田径教学研讨活动的通知
下一篇:
2017年全国少儿趣味田径运动会总决赛完美收官
返回列表