
构建基于以学生为中心的(S-T)体育教学模型 ——少儿趣味田径教学的案例分析 刘彦琴 西安翻译学院
2018 年 9 月,教育部部长陈宝生在《人民日报》撰文,吹响了课堂革命的号角,提出“课堂革命”遵循的基本原则:始终坚持以学习者为中心,为不同层次的受教育者提供个性化、多样化、高质量的教育服务,促进学习者主动学习,释放潜能、全面发展。课堂革命的总原则:以人为本,以生为本,以学为本。
“课程是人才培养的核心要素,课程质量直接决定人才培养质量。”教育部表示,要深化教育教学改革,把教学改革成果落实到课程建设上,加大学生学习投入,科学“增负”,让学生体验“跳一跳才能够得着”的学习挑战。少儿趣味田径作为公共体育课,针对学前教育专业的学生开展少儿趣味田径课堂,以学生为中心的体育课堂改革已经实施,试图打造少儿趣味田径金课,探索在体育课中以学生为中心的体育教学改革路径。
1.学前教育专业学习少儿趣味田径的必要性
习近平总书记说:“理论来源于实践,作用于实践,才会有强大的生命力。”少儿趣味田径课基于学前教育理论,把学前教育专业的理论知识应用到少儿趣味田径实践中,培养具有理论与实践全面发展的应用技能型人才。作为学前教育专业的学生,未来的幼师,需要在接触专业初期,明确从业面对的人群的特点,对幼师职业充满敬畏感,树立具有职业道德身正为范的幼师形象,树立具有体育技能的新时代学前教育专业的大学生模范。
少儿趣味田径项目是一项针对 3—15 岁青少年儿童,融合了趣味性、教育性,以游戏的形式融入基本的走、跑、跳、投、钻、爬为主要内容,从教具的鲜艳与安全、简便易行出发,设计一套少儿的运动内容。幼师需掌握少儿田径的基本知识、基本技术、基本技能,积累一定的幼儿体育活动的基本方法与技巧,为提高少儿的体质奠定一定的专业理论与实践基础。
2.以学生为主体,提高少儿趣味田径课堂教学质量
以学生为主体,充分发挥教师的主导作用,教师深入理解学前教育专业的特点、知识结构,科学把握学生认知规律,上好每堂课;突出学生的主体地位,注重保护学生的好奇心、想象力、求知欲,激发学生的学习兴趣。少儿趣味田径课的结构:开始部分、基本部分、结束部分、课堂延伸、课后作业。
2.1少儿趣味田径实践课的结构设计,提高学生主动学习的积极性
课前的热身操采用幼儿韵律操,融合多媒体,音乐选取节奏感强的幼儿韵律歌曲,而且每堂课随机抽取两名学生站在第一排当领操者,以提高学生的表现欲与自信心。
在整堂课中,学生小组练习的时候全程播放音乐,选取的音乐多为节奏感强且与学生能产生共鸣的音乐作为背景音乐,提高了学生课堂练习的积极性与互动性;通过小组合作学习提高了学生的动手能力、语言表达、组织能力,激发了小组间的竞争意识,提升了小组间的团结合作意识。
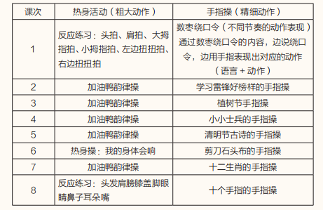
课堂结束部分独特的放松操,特别注重手指的练习,首创精细动作 8 次课的幼儿手指操。课后作业,学生练习的积极性也很高,课后可以到体育器材室借取体育器材开展小组练习与实践。
2.2少儿趣味田径教学中设计有粗大动作与精细动作内容
2018 年,国内首部学龄前儿童运动指南(专家共识版)发布,其中运动的指导原则指出儿童运动时应注意兼顾粗大(大肌肉群)动作和精细(小肌肉群)动作的发展。
以 8 次课为例,开始部分与结束部分设计

2.3基于课的结构设计,建立少儿趣味田径以学生为中心的S-T模型
以一堂课为例,教师课前热身,课中,教师示范并且强调重难点,分组进行实践体验。在教学过程中,教师是观察者、发现者,捕捉学生之间的交流、肢体语言、情感态度、出现的问题,共性与个性的处理。通过这些行为表现,教师在课堂上做出纠正并与学生讨论分析,课后教师反思,对教学内容进行重构、精心设计教学环节,组织形式、时间分配等如何衔接。

以学生为主体。学生在一堂体育课中,课前通过视觉、听觉信号接收到老师安排的内容,根据韵律操音乐开始热身;课中通过视觉、听觉、触觉、动觉等接收教学内容,根据老师的动作示范以及重难点,开始以小组进行动作计划的实施与实践,小组之间互动、交流、做出动作反应,产生行为,课后放松部分手指操的练习。课后作业根据教师的要求,结合自己的专业理论基础,完成个人作业与小组作业,对专业理论知识与少儿趣味田径具体内容资源的整合与加工。
2.4基于信息化时代,以学生为中心,发挥学生学习主动性与积极性,利用各大app等多媒体技术,有效提高教学质量
如今信息化教学时代,抖音、快手、哔哩哔哩等 app 应运而生,而当下大学生对新鲜事物掌握迅速。针对学生这一特点,利用学生熟悉的 app,布置课后作业,通过录制视频分析自身动作,小组合作录制视频并且制作视频,不仅可以加强小组之间合作式学习,而且能提高学生的创新意识与创作能力。
课前,学生通过在学习通里预习,并且完成作业,教师通过作业搜集整理问题,并且归纳,针对学生的问题进行备课;课堂中,教师通过播放小组作业,点评分析每个小组的优缺点,提高学生学习能力,通过视频直观地感知,提高教学质量,提升课堂效果,从而丰富少儿趣味田径在线资源。
体育教师如何获取学生的教学反馈是一个比较值得关注的问题,通过多媒体等工具,课前,教师在线上(学习通)平台除了上传课件之外,还可以上传幼儿园开展体育活动的教学与比赛视频。通过案例分析,提高学生学习的主动性,借助学生的视频作业,通过视频回放,分析学生动作。
2.5以学生为学习中心的小组合作式学习,专业特色凸显,不仅彰显团队文化,也有助于校园文化建设
开学第一次体育课,每个班自由组合分成若干小组,每组人数≤ 8 人。教师提出要求,每个队需要有队名、口号、队旗、pose,其中队旗能够彰显出队名的涂鸦文化,以 904 班为例。

教师通过学生队伍文化,间接了解到当代大学生的心理,捕捉学生心理特点,有助于培养学生之间的友谊,更重要的是在小组内部、小组之间学会学习、学会与人合作,有利于学生个性释放,从而助力校园文化建设。
2.6以学生学习为中心的过程考核教学评价