首页
关于我们
企业概述
项目介绍
大事记
荣誉证书
领导关怀
联系我们
新闻中心
政策通知
软式器材
课程体系
教师培训
竞赛活动
概述
赛事公告
历届赛事
视频中心
学前系列
400-690-0586
当前位置:
首页
>
新闻中心
>
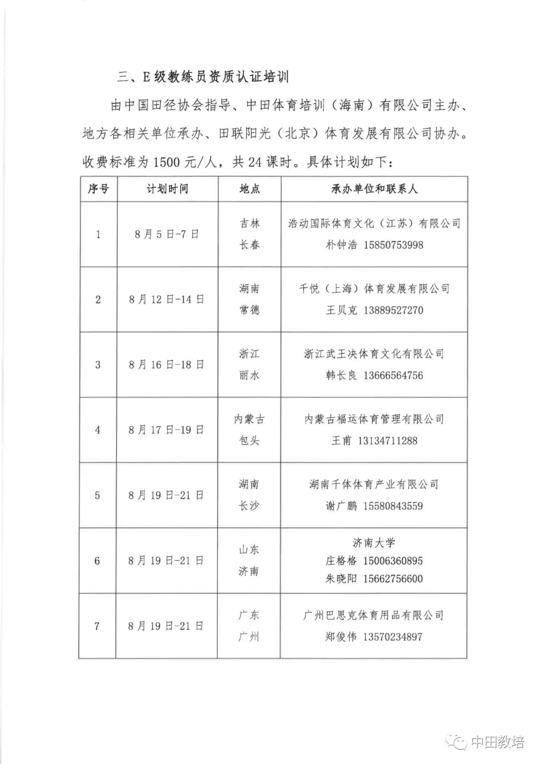
关于举办2022年8月中国田径协会E级和D级教练员培训计划的通知
关于举办2022年8月中国田径协会E级和D级教练员培训计划的通知
时间:2022-08-06
来源:
分享至:
上一篇:
精彩省运 | 首次列入! 青少年部少儿体适能趣味田径项目活力开赛
下一篇:
体育教学|“从娃娃抓起”的不仅是体育还有体育观!
返回列表