云南中考改革,满分700,语数外体育都是100分!

时间:2019-12-30来源:春城晚报

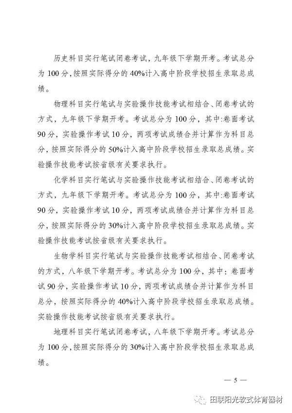
12月27日,云南省教育厅发布《关于进一步深化高中阶段学校考试招生制度改革的实施意见》。从2020年秋季学期入学的七年级学生起,我省中考将实行新政。国家《义务教育课程设置实验方案》设定的科目全部纳入初中学业水平考试范围,全科开考,共计14门。高中阶段招生录取总成绩以分数形式呈现,总分为700分。各学科分值也将有所调整,且物理、化学、生物学实验操作也将计入中考成绩。

详细内容如下: